
如今的孩子,生活在物质非常丰裕的时代,家人也往往会过度保护和宠爱孩子,大人们总想让孩子更少的吃苦受累,这就使得现在的孩子更少会面对失败,更少的遭遇困境,可这在一定程度上也让孩子成了“温室花朵”,他们鲜有机会去尝试克服挫折的能力。
于是,孩子往往很“玻璃心”,同时也输不起。可是,研究证明,一个人的Resilience是未来是否取得成功的预测因素,也是那些家境贫寒、身处逆境中的人走向成功的人所具有的共同特点,如科学家霍金、海伦的传奇故事,也充分说明了这点。那么,如何让孩子也具有这种宝贵品质,让孩子笑对逆境呢?让我们一起重温下5月17日中科院心理研究所陆小英博士的微课吧,在微课中陆老师对此做了清晰的解读,以下是小编基于微课编辑梳理的干货,分享给大家。
心理弹性-儿童发展的心理营养
关于Resilience,我国的学者有的翻译为抗压力、抗逆力,有的翻译为复原力,还有的翻译为心理弹性或心理韧性。在此我们统一采用心理弹性。那么究竟什么是心理弹性呢?
关于心理弹性的内涵很丰富,结构也很复杂。1990年Masten、Best & Garmezy认为心理弹性的内涵主要是以下三个方面:克服逆境,弹性是个人内部的一种具体的个人力量;-面对急性或慢性生活压力如父母离婚、家庭经济困难,个体并未受到消极的影响,而是成功地应付了这些压力;经历创伤后能有较好的恢复,即创伤没能将个体打倒。如今年是汶川地震10周年,存活下的人所表现出的积极的生活态度和顽强的生存能力。总之,心理弹性是个体在压力下复原和成长的心理机制。
那么,在生活中,比如两个孩子在玩耍时同时摔倒了,有的孩子会趴在地上哇哇大哭,而有的孩子拍拍身上的尘土,会若无其事的继续玩耍,在面对同样的生活事件或压力时,为什么有的人能够迎难而上,而有的人从此就一蹶不振了呢?每个人身上所表现出的心理弹性大小主要受哪些因素影响呢?
儿童心理弹性的影响因素
1 心理弹性的风险因素
心理弹性的风险因素主要指阻碍个体正常发展,使个体更易受到伤害而得到不良发展结果的生物的、心理的、认知的或者环境方面的因素。它主要取决于个体所面对的刺激情境,风险并不一定导致不良结果,只是增加了不良结果的可能性。
关于风险因素是否存在的问题,主要证据是Hunter(1990)的研究,他对职业学校中经常出现问题行为如旷课、拉帮结伙、暴力侵犯、未婚先孕的学生进行访谈,在总结自己的问题行为时,Hunter对这些问题进行了总结,发现了他们都具有以下特点 :一是他们不与周围的人交往,不交往的原因主要是对自己以外的人不信任;二是离群索居,在他们日常生活中往往缺乏社会支持或社会支持系统不健全;三是情感冷漠,一般正常的青春期孩子在面对父母时会这样,但面对同伴时会展现出情感活泼的一面,但是这些孩子在同伴面前也是如此,由于面对痛苦的情感自己难以承受,于是对此表现出无动于衷。
根据Masten、Coatsworth(1998)对心理弹性的风险因素研究,他们认为风险因素主要分为三类:长期处于不利的社会环境中,如贫穷、慢性疾病、家庭暴力等; 遭受创伤性事件或严重灾难,如:离婚、车祸、战争、地震等;以上两种情况的结合。Kopp(1975)则主要归于两大类:遗传或基因方面的因素和环境方面的因素。
通过这些研究,我们可以发现以下这些因素都可能构成心理弹性的风险因素:气质与人格(例如神经质)、冲动性、低智商和低学业成绩、父母不良教养方式、虐待儿童、父母之间的冲突、破裂家庭、反社会性父母、社会经济因素、不良同伴影响、学校与社区的影响等。也就是说,在实际的教养过程中,我们要尽可能规避这些风险因素,以给予更有利于孩子发展的因素。
2 心理弹性的保护因素
在个体面临风险时,如何让孩子受的伤害少一点,或没那么重呢?这就涉及到孩子心理弹性的保护因素。心理弹性的保护因素主要是能够促进儿童青少年良好适应的各种因素或资源,这些因素与积极结果相联系,能够降低问题行为等不良适应出现的可能性。保护性因素的更严格的定义要求必须有危险的经历,即保护性因素在高危情境下发挥作用,但在低危情境下并不起作用。
在1955年,Werner等人开始对美国夏威夷Kauai岛一个社区的200名高危儿童进行了研究,经过32年的追踪研究后,她们发现,虽然这些儿童在2岁以前曾经经历4个风险因素:母亲的围产期压力、长期贫穷、家庭组织涣散和父母至少一方存在严重的心理问题,但仍有72名儿童发展良好。那么在这72名发展良好的儿童中,究竟哪些因素起到了保护作用呢?
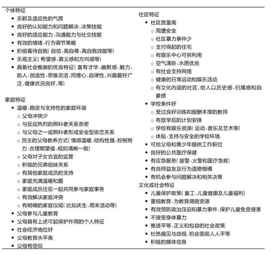
结果显示主要是以下三个方面:他们拥有正常的智力和能引发他人积极反应的倾向性特征,也就是说拥有大五人格中的怡人性和乐群性的人格特点;虽然没有从父母那里获得足够的情感支持,但是建立了与祖辈或哥哥姐姐等替代性父母的情感纽带;他们往往拥有较好的外部支持系统,这些孩子往往在所在的社区、同伴群体、学校中获得了某种技能,并促进了自我同一性发展。

3 心理弹性的保护因素和风险因素的博弈
儿童在成长的过程中,往往是受到多种因素共同作用的影响,其影响的效果并非只是多种因素作用的相加。儿童的心理弹性取决于风险因素与保护因素的博弈。危险因素的效应是成几何级增长的,当没有或只有一个危险因素时,虽然危险的水平不一定很高,但若危险因素增加到2个时,危险水平要增高4倍,若增加到4个,则危险水平要增加10倍。
根据Rutter的研究,心理弹性的作用机制就是利用个体自身的积极品质和外在环境资源,钝化不良应激反应,使个体更有能力面对挫折和克服逆境。主要表现在要降低危险因素的影响,包括改变个体对危险因素的认知和避免或减少与危险因素的接触;减少由于危险因素而产生的负性连锁反应 ;提高孩子的自尊和自我效能感 ;为个体创造机会,帮助个体产生希望和获取成功的资源。
那么究竟日常生活中,如何去促进儿童的心理弹性呢?
儿童心理弹性的促进策略
1 假设:儿童的心理弹性是可以培育的
我们认为心理弹性是个体所具有的能力、潜能或特质,这些可能会在沉睡,但是可以被唤醒的。高心理弹性的个体表现共同的心理特点,如:他们总是很乐观,觉得生活充满希望,对新生活充满好奇;总能积极地去面对问题,喜欢使用幽默、变通、放松以及乐观的解释等解决问题。
那么如何激发孩子的心理弹性呢?压力事件是激活心理弹性的起点。教养者一定不要忽视儿童生活中的事件,如搬家、升学 、考试失利、同伴问题等,把这些事件作为教育的契机,帮助孩子去提升心理弹性。
挖掘、培育儿童的个体素质是激活心理弹性的核心。也就是说要发展儿童的内部资源,内部资源代表了青少年个体具有的引导其行为的价值标准 、胜 任 特 征 和技能 等。根据Karen Reivich(2005)的研究,心理弹性的以下技能都是可以后天习得的如情绪觉知或管理、冲动控制、乐观主义、因果分析、共情、自我效能和勇于尝试。
2 转换视角:从关于问题到关注优势
在很多中国家庭中,都习惯于对孩子进行纠错或打压式的教育,仿佛孩子表现好是理所当然的,表现坏或有问题时才对其进行教育,这样的教养方式往往会导致孩子自信心不足或养成悲观的性格特点。
那么如何用一种优势的视角来代替这种问题视角呢?在孩子遇到问题时,教养者可以通过询问孩子三个问题来让其发现自己的优势,第一个问题就是我有什么(I have),这个问题可以让孩子看到自己所拥有的外部支持,如父母的支持、清晰的行事规则、积极合理的期望、有意义的参与机会等。第二问题是我是谁 (I am),针对我是怎样的人,激发属于孩子的内在因素;第三个问题是我能做什么(I can),通过这个问题,让孩子看到自己在情绪管理、人际技巧、解决问题等方面的能力。
3 层次:从个体的抗逆力到家庭的抗逆力
个体的抗逆力和家庭环境有关系,反过来说,一个家庭的抗逆力也会影响到个体。家庭抗逆力主要是把家庭作为一个整体的抗逆力或单个家庭成员的抗逆力。
那么在家庭中如何创设有利于个体发展的资源呢?
首先就是支持(support)。支持包括来自家庭、邻里和学校等多重环境的肯定、赞成和接受, 它使青少年在良好的人际关系中体验到温馨、关爱的氛围。
其次是授权(empowerment)。授权是指鼓励儿童和青少年参与社区团体活动, 感受到自身的价值和社会人士的重视,其中安全感是一个重要的潜在资源 (Zeldin & Price,1995)。
还有要建立和合理的规范和期望 (boundary-and-expectation) 。规范和期望表达了一种来自多重背景的明确一致的信息, 即家庭、学校和邻里都有责任规范青少年的行为, 成人和同伴在积极的负责任的行为方面以身作则。
最后擅于有效利用时间constructive-use-of-time)。有效利用时间指为所有青少年特别是 10 到 18 岁的青少年创造条件以保证他们有时间参加学校或社区组织的各项创造性活动。这些创造性活动类似Bronfenbrenner所提倡的对青少年更具激励作用的适宜发展的活动。
通过以上,关于家庭的心理弹性也就建立起来了。最后我想说,家庭也许会伤人,但我相信家庭更多是在助人;父母有可能是“祸害”,但更多的父母是利于孩子发展的重要他人。
最后一句话和大家一起共勉:
The world breaks everyone and afterward many are strong at the broken places.
——Ernest Miller Hemingway
本文转载自微信公众号“东说小事”
京公网安备 11010802028547号