
2026年刚开年,总资产超9000亿的广州银行却有点“烦”。
近日,广州银行信用卡中心中山分中心获批关停,此前江门分中心已于月初停业,成为年内首家官宣收缩信用卡业务的城商行。同在1月初,广州银行肇庆分行4天内连收两笔监管罚单,合计罚款200万元,违规事项均与贷款业务相关。
一边是曾领跑城商行的信用卡业务逐步收缩,一边是合规漏洞接连显现,这波开年烦心事,正是这家老牌城商行盈利下滑、资产质量承压下多重困境的缩影。
1、两家信用卡分中心关停!
1月上旬,国家金融监管总局江门、中山监管分局相继批复,同意广州银行信用卡中心江门、中山分中心终止营业。其中,江门分中心2022年底才成立,运营不足3年便仓促退场。
凤凰网财经《银行财眼》注意到,接连关闭信用卡分中心的背后,是广州银行信用卡业务规模持续缩水的尴尬处境。
作为零售 “王牌”,广州银行信用卡业务曾风光无限。自2012年正式发卡后,仅用5年便跻身城商行信用卡业务第一梯队。
数据显示,2018年末,该行信用卡贷款余额居国内城商行首位。到2022年末,其信用卡贷款余额达1015.08亿元,占个人贷款规模的55.08%,成为该行规模扩张与利润增长的重要引擎。
然而,盛极而衰的转折来得有些猝不及防。到2023年末,广州银行信用卡贷款余额仅为860.16亿元,较2022年末缩水了15.26%。2024年末进一步跌至704.42亿元,占个人贷款比例压缩到44.83%,在总贷款中的占比也从18.5%下降到15.24%。
业务收缩直接传导至收入端,据该行2024年年报,2024年手续费及佣金净收入同比减少18.52%至10.04亿元。
更值得关注的是,规模缩水和收入下行之外,广州银行信用卡业务面临的另一大挑战是信贷资产质量持续承压。
数据显示,2021年至2023年各报告期末,广州银行信用卡不良率依次为1.79%、2.89%、4.88%。一直到2024年才有所回落,却依然偏高。
在这种情形下,广州银行不得不加速处置信用卡不良贷款。2025年6月,该行以0.2折的“骨折价”转让了37.86亿元信用卡不良债权。
这些被转让的信用卡不良贷款平均逾期2020天,由此推算,其不良苗头最早可追溯至2020 年之前——而这一时期,恰好是广州银行信用卡业务扩张高峰期。
需要注意的是,信用卡业务收缩在业内渐成共识,据媒体不完全统计显示,截至2025年12月,至少已有超过60家银行信用卡分中心获批关停。有业内人士指出,随着信用卡业务步入存量期,整合或者裁撤业务贡献不足的边缘区域分中心,或是银行止损的战略调整。
2、一家分行4天领200万罚单
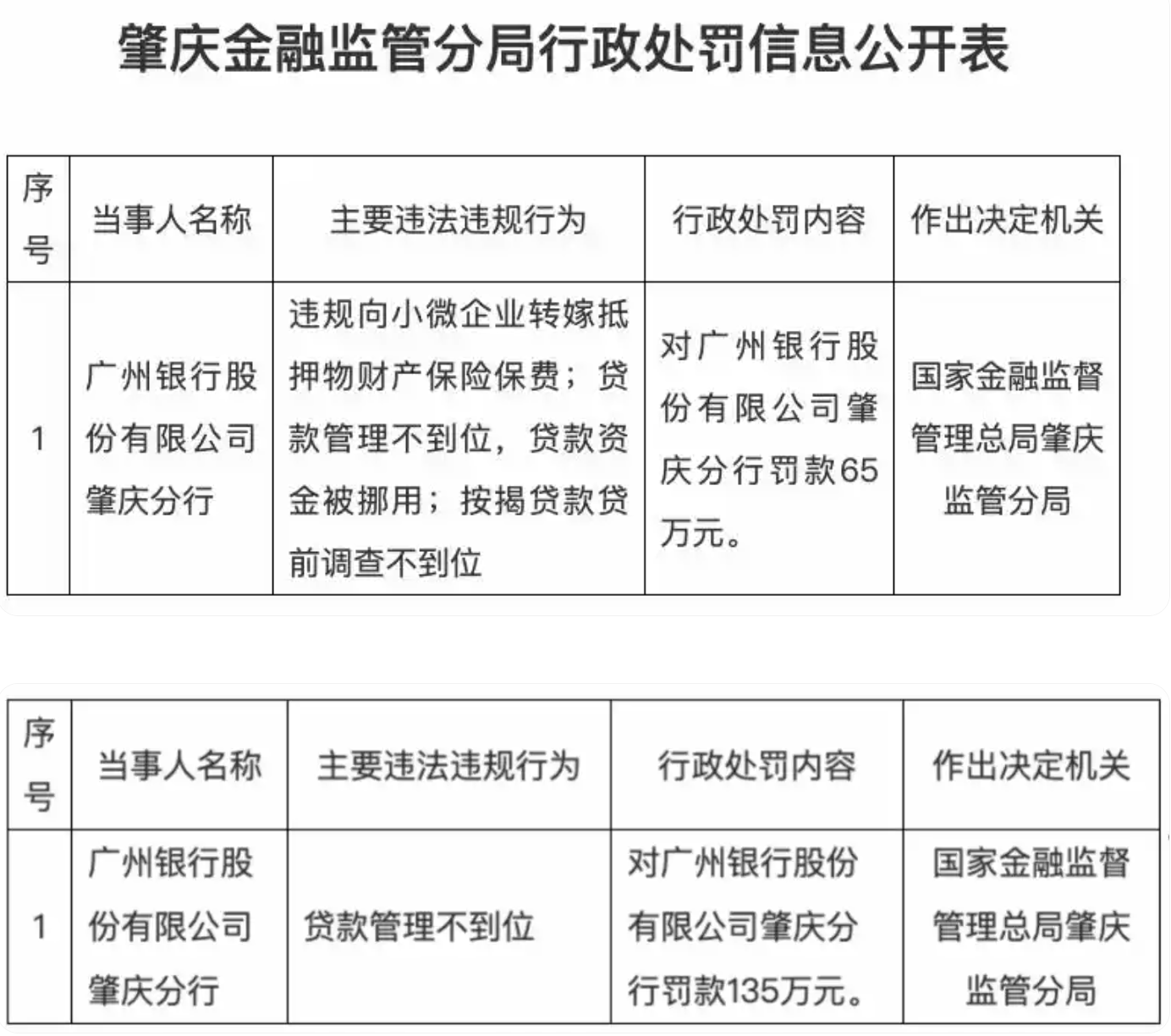
在信用卡分中心关停的同时,广州银行接连收到监管罚单。1月6日,广州银行肇庆分行因 “违规转嫁小微企业保险保费”“贷前调查不到位” 等三项违规领到65万元罚单;仅隔4天,该分行又因 “贷款管理不到位” 再被罚135万元。

短短4天内,广州银行同一家分支机构合计被罚款200万元,暴露的违规问题直指该行在贷款管理与收费合规方面存在的漏洞。
时间拨回2025年,广州银行累计收到三张来自监管的罚单,合计罚款金额415.99万元,处罚事由集中于信贷管理与外汇单证审查方面。
3、新掌门任职一年,业绩下滑未止
凤凰网财经《银行财眼》梳理数据发现,广州银行开年所遇到的种种“波折”背后,或是其近年来经营困境的缩影。
最直观的是盈利持续下滑。数据显示,2021年至2024年,广州银行归母净利润从41.01亿元逐年降至10.12亿元,2024年同比降幅更是高达66.47%。营收也从2023年开始出现下降,2024年全年营收137.85亿元,较2022年171.53亿元缩水近20%。
另据该行2025年三季度信息披露报告,1-9月,广州银行实现营收97.22亿元,2024年同期为107.63亿元,仍旧未能止住下滑势态。
资产质量方面,尽管近年来不良贷款率有所改善,但仍高于城商行平均水平。数据显示,2024年末,广州银行不良贷款率1.84%,较2023年下降0.21个百分点,同期城商行均值为1.76%。
截至2025年9月末,该行核心一级资本充足率降至7.73%,较上年末下降1.37个百分点,迫近7.5%的监管红线。
与此同时,市场信心也有所减弱。2025年以来,广州银行股权多次被挂牌转让或拍卖,多笔股权历经大幅降价后仍遭遇流拍。

广州银行董事长李大龙
一年前的1月24日,李大龙出任该行董事长,如今刚满一年 “履职考”,便遭遇 2026年开年的密集挑战。对于这支新管理层团队而言,如何补齐合规漏洞,破解盈利下滑与资本承压的多重难题,将是掌舵路上最关键的考验。这家资产规模逼近万亿的老牌城商行,能否重塑昔日辉煌,凤凰网财经《银行财眼》也将持续关注。
来源:凤凰网财经
京公网安备 11010802028547号