基于隐私计算理论互联网行为定向广告感知对消费者隐私披露意愿的影响研究

2025-10-13 10:49

| 摘 要 | 算法和大数据技术在广告领域的应用给商家和消费者带来好处的同时,也衍生了精准传播下的隐私问题。随着隐私“脱敏”现象的出现,消费者对行为定向广告的感知与隐私披露意愿之间的关系成为各界关注的重点问题。本研究以隐私计算理论和平台信任为出发点,构建行为定向广告感知对Z世代消费者隐私披露影响的模型。实证结果表明,定向行为广告的感知有用性、感知可信性、感知趣味性、感知个性化和感知威胁性均对隐私披露意愿有显著影响;平台信任度在影响过程中起中介作用。基于研究结论,本文提出了行为定向广告传播效果的优化路径。


| 关 键 词 | 行为定向广告 感知收益 感知风险 隐私披露 平台信任度


| Abstract | The application of algorithms and big data technology in the advertising field not only brings benefits to businesses and consumers, but also leads to privacy issues under precise dissemination. With the emergence of privacy desensitization, the relationship between consumers' perception of Online Behavior Advertising and their willingness to disclose privacy has become a key issue of concern in the industry. This study takes privacy computing theory and platform trust as the starting point to construct a model of the impact of Online Behavior Advertising perception on privacy disclosure of Generation Z consumers. Empirical results indicate that the perceived usefulness, perceived credibility, perceived interest, perceived personalization, and perceived threat of targeted behavioral advertising all have a significant impact on privacy disclosure intentions; Platform trust plays a mediating role in the influencing process. This article enriches the theoretical literature in research fields such as Online Behavior Advertising, perceived revenue, perceived risk, and privacy disclosure, providing useful suggestions for enterprises to better balance consumer privacy and accurate advertising reach.


| Keywords | Online Behavior Advertising  Perceived benefits  Perceived risk  Privacy disclosure  Platform trust


01

引言


随着算法和大数据技术的进一步发展,行为定向广告的隐私侵犯问题愈加严重。“Z 世代”(Gen-Z)主要指出生于1995—2009年间的人,其文化价值观和消费行为模式受到社会经济变迁的形塑,他们凭借巨大的消费体量和极高的消费能力,正逐渐成为支撑我国内部消费经济增长的核心力量,具有极高的商业价值。[1]有研究表明,以Z世代为主的数字原住民群体出现隐私“脱敏”特征,他们对隐私保护逐渐出现倦怠感,自身的隐私保护意愿并不强烈。[2]在算法技术日渐成熟和Z时代日益成为消费主力军的当下,研究Z世代群体是否在意行为定向广告中的隐私披露,以及影响他们披露意愿的因素是企业和平台不容忽视的问题。


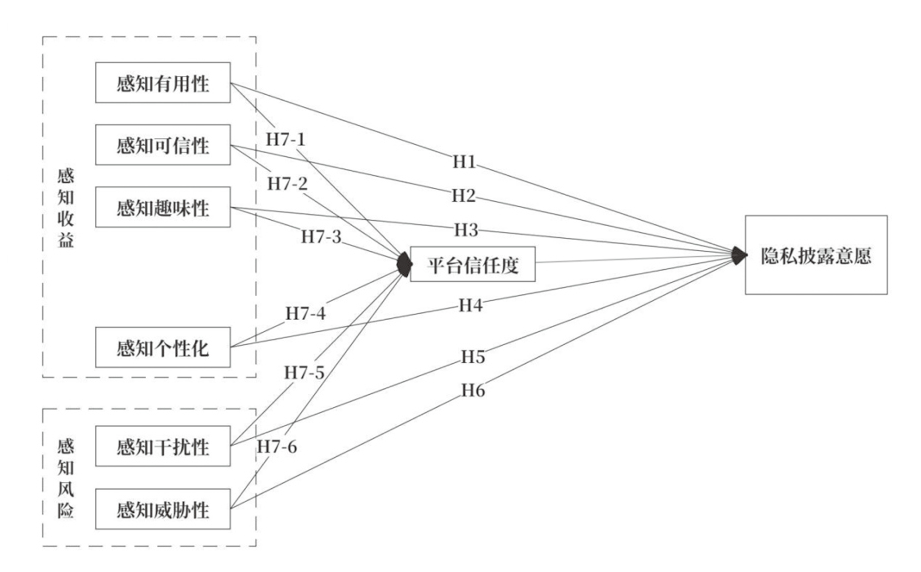
本文以Z世代消费者在互联网行为定向广告情境下的隐私披露意愿为研究对象,以隐私计算理论为基础,从感知收益和感知风险出发,结合平台信任,探究行为定向广告感知的哪些因素影响消费者披露意愿,同时探究平台信任在广告感知与隐私披露意愿间的中介效应。


02

概念界定与理论基础


2.1 行为定向广告


国外学者将行为定向广告称作“OBA”(Online Behavior Advertising),即监控人们的在线行为并利用收集到的信息向人们展示个性化定向广告的做法。在线行为可以包括网页浏览数据、搜索历史、媒体消费数据(例如观看的视频)、应用程序使用数据、购买、对广告的点击响应以及通信内容。[3]我国学者提出,行为定向广告是互联网新技术和定向广告的结合体,它是基于追踪用户的网络浏览行为,根据追踪数据来分析消费者的个人特性及行为偏好,并进行人性化广告推送的一种新型广告模式。[4]其工作原理包括基本三个环节:用户互联网行为大数据采集、用户行为分类(打标签)和目标客户画像。[5]


2.2 隐私披露


信息隐私被认为是最重要的“信息时代的伦理问题”之一,[6]作为一个涉及社会学、心理学、法学等诸多学科的概念,信息隐私问题已得到了广泛研究。在传播学角度看来,隐私披露指个体自主决定和选择的主动的隐私让渡。[7]在浏览行为定向广告时,消费者在具有个人信息保护意识的前提下,仍然选择接受平台的个性化推荐,不反感定向行为广告的推送,甚至让渡更多隐私信息获得所需服务。这实际上是一种隐私悖论现象,目前已有研究证实了在移动医疗、社交媒体和电子商务等众多领域均存在这一现象,[8-11]消费者在进行基于隐私“收益-风险”计算后,即使仍然担心自己的隐私信息遭受泄露,但仍然愿意披露自己的隐私。[12]本文认为,在行为定向广告情境下,隐私披露意愿就是消费者在参与或浏览行为定向广告过程中对提供个人信息所持有的态度,包括默认平台的个性化广告推荐、向平台提供关于个人爱好和兴趣的信息、点击平台推送的精准广告等。


2.3 隐私计算理论


目前国外学者已经提出通信隐私管理理论、隐私计算理论、计划行动理论等常用的影响隐私披露因素的研究模型。隐私计算理论旨在构建一个“感知隐私收益——感知隐私风险”模型来探究用户的隐私披露意愿和披露行为。该理论认为人们在披露隐私之前,会对预期收益和风险进行权衡,进而在做出是否披露个人信息的行为的决定。[13]已有研究基于该视角探讨了不同情境下的隐私披露问题,有研究发现感知收益和隐私关注会共同决定社会化媒体用户的隐私披露行为;[14]还有学者对比了中美两国学生,发现感知收益和感知风险通过影响隐私忧虑进而对其在社交媒体上的披露行为造成影响。[15]行为定向广告作为平台化的产物,消费者在享受行为定向广告便利的同时也不得不面临新的隐私担忧。


03

文献综述与研究假设


国内外关于感知收益的研究大多是在在线交易或在线社交背景下展开的,感知收益被视为折扣、免费服务、个性化服务等。[16-18]本文将感知收益定义为披露个人隐私带来的直接或间接利益,如个性化定制服务、社会资本、利他收益等。有研究证明感知利益与通过移动应用程序披露个人信息的意愿呈正相关。[19]国外学者发现对于健身技术感知收益更高的用户,会更愿意向健身技术平台披露披露他们的信息。[20]其他相关研究也表明,当个人认为他们从一项技术中获益时,有可能更愿意提供个人信息,这种基于所获得利益的个人信息披露已在多种情况下得到体现,包括位置感知营销、购物、社交网站和医疗保健。[21-24]国内研究也证实了感知收益显著影响个人信息披露态度,进而显著影响个人信息披露意愿。[25-26]感知收益中,对于“收益”的定义并不明确,鉴于收益之于个体的主观性,因此不同场景下用户的收益感知也来自不同的方面。基于互联网行为定向广告的传播场景,用户的感知收益主要来源于行为定向广告的独特传播优势,其超越传统广告的大众传播模式,强化了广告信息与个体对话的精准性,进而表现为的有用性、可信性、趣味性和个性化。因此,本研究将感知收益视为由感知有用性、感知可信性、感知趣味性和感知个性化四个维度构成的整体性结构,分别代表行为定向广告给消费者带来的不同回报。


3.1 感知有用性


感知有用性是消费者对行为定向广告能提供所需要信息的感知程度。感知有用性在电子商务和社交媒体领域的研究都表明了其对用户的行为意愿有着显著影响。学者相继研究了购物网站与社交网站上的情况,在线购物网站的感知有用性正向影响消费者的使用意愿,[27]用户感知到的有用性程度越高,其离开社交网站的意愿就越弱。[28]当广告吻合消费者的购买目标时,会提高消费者的感知有用性,进而降低消费者对广告的怀疑和规避。[29]互联网行为定向广告通过能够针对消费者的需求精准投放,使消费者更便利地了解产品、品牌或促销信息,因此会提高消费者的感知有用性,进而增加其隐私披露意愿以便获得更为便捷的服务。因此提出研究假设H1:感知有用性正向影响消费者隐私披露意愿。


3.2 感知可信性


感知可信性是消费者对行为定向广告中真实和可以信赖信息的感知程度。一直以来,中国城市公众中存在着对广告信任度的差异,并普遍处在一个偏低水平。[30]行为定向广告中的信息是否可信影响着消费者对广告的态度,值得信任的广告能降低消费者对个人信息的敏感性,增强隐私披露意愿。有研究显示网络广告的可信性与网络广告的用户态度有显著的关系,[31]消费者对移动广告态度的形成受到信息可信性等因素的影响,[32]原生广告的可信性对用户广告态度产生正向影响,广告信息的可信性越高,用户形成的广告态度越积极。[33]因此提出研究假设H2:感知可信性正向影响消费者隐私披露意愿。


3.3 感知趣味性


感知趣味性是消费者对行为定向广告中有趣和令人愉悦内容的感知程度。互联网行为定向广告通常外观有趣或互动性较高,能够激发人们内心的愉悦程度,使其在参与广告或与广告互动的过程中披露更多个人信息。由于感知趣味性涉及受众的心理活动,因此被大量引入到消费者态度或意愿的研究中。有趣和令人愉悦的内容会对使消费者对广告的态度产生积极影响,[34]后有学者陆续证实了广告的娱乐性能够促进消费者形成积极的品牌态度。[35-36]有学者提出感知娱乐通过增强消费者在线浏览时的心流沉浸体验,进而影响其购买意愿。[37]因此提出研究假设H3:感知趣味性正向影响消费者隐私披露意愿。


3.4 感知个性化


感知个性化是消费者对行为定向广告中与个人信息、偏好、情境等个性因素相关的感知程度,以往研究对广告的个性化与消费者广告态度之间的关系有不同的观点。一方面,出于对隐私的担忧和对企业的不信任,参与者对个性化广告可能会做出负面的评价,[38]企业广告在揣度消费者个人喜好时会不可避免地产生一些负面因素,使消费者本能地产生抵抗情绪。[39]与之相反,有研究发现高度个性化的即时服务可以鼓励用户披露描述性甚至令人尴尬的信息,[40]广告商向消费者发送个性化信息对用户的广告态度有积极的作用,[41]本研究认为,行为定向广告的个性化内容能使消费者获得所需信息与被重视的满足感,进而增加其隐私披露意愿。因此提出研究假设H4:感知个性化性正向影响消费者隐私披露意愿。


1960年,鲍尔首次将风险概念引入美国营销界。他指出:“消费者行为均会产生其自身无法准确预见的后果,而这种后果往往是不令人愉快的,因此消费者行为涉及到风险”。[42]随着电子商务的迅速发展,消费者的感知风险成为更加重要的研究问题。因为当消费者在网上购物时,他们往往会感知到更高的风险,[43]互联网行为定向广告以算法作为其内在驱动力,而算法的运行则依赖于数据的支撑。平台通过收集个人数据以优化行为定向广告的算法机制,这一过程可能存在着技术超越隐私边界的风险,可能引发消费者隐私泄露。这种风险来源于技术的权力,通过让用户无法控制收集个人信息的行为、无法控制被收集的个人信息的类型、无法控制个人信息的适用范围、无法控制个人信息泄露的后果等方式,[44]形成一定的风险感知。并且行为定向广告传播的越精准,用户感受到的风险将会越大;[45]信息披露的感知风险越高,信息披露的潜在成本越高,回报的前景变得越低,所以用户会更加谨慎选择披露信息的数量和深度。[46]基于前人已有发现,本研究将感知风险划分为感知干扰性和感知威胁性两个维度。这两个维度在风险感知的程度上递进,前者是后者的激活因素,后者则是感知风险存在的主要来源。


3.5 感知干扰性


感知干扰性是消费者对行为定向广告中干扰其生活的因素的感知程度。研究发现,当消费者从提供商那里收到过多的广告时,他们会感觉受到了打扰。[47]已有学者对广告的感知干扰性与广告态度之间的关系进行研究,发现感知干扰性对大学生的广告态度影响并不大,[48]也有研究发现感知干扰性不同程度上影响着消费者对广告信息的接收情况。[49]本研究认为,行为定向广告频繁地出现在各大平台,使消费者感觉繁琐,这在一定程度占用了人们的上网时间和空间,并给他们带来一种信息安全隐患的忧虑,直接影响消费者的隐私披露意愿。因此提出研究假设H5:感知干扰性负向影响消费者隐私披露意愿。


3.6 感知威胁性


感知威胁源于技术威胁规避理论,指个体对信息技术所带来威胁或伤害的感知程度。[50]诸多研究表明威胁会导致消费者产生规避动机,引发消费者的负面情绪。如感知威胁正向影响用户隐私忧虑,[51]感知威胁对规避动机(主动采取安全保护措施规避自己信息隐私泄露的意图)有正向影响。[52]感知威胁还在定向广告推送方式对消费者态度的影响之间起到中介作用,感知威胁越高,消费者广告态度越消极。[9]本研究将感知威胁性定义为消费者对行为定向广告带来威胁或不安全的感知程度,并认为这种感知来源于信息技术的不可控,使其对个人信息在平台的收集与分享产生担忧,从而降低隐私披露意愿。因此提出研究假设H6:感知威胁性负向影响消费者隐私披露意愿。


3.7 平台信任


信任是指一方相信对方具有降低其从事机会主义行为可能性的特征。[53]在行为定向广告情境下,消费者在网络环境中的信息披露不仅是自发互动的结果,也是使用平台的必然要求。当用户对社会化媒体平台运营者及其他用户处于信任状态时,会不自觉地降低自我保护意识,拓展隐私开放边界,增加披露意愿。[54]国外研究发现对Facebook的信任能够促使用户产生信息披露的意愿,[55]网站可信度是消费者意图披露个人信息的重要决定因素。[56]因此本研究引入平台信任度作为中介变量,将其定义为消费者信任平台信息真实和政策可靠的程度,并提出以下研究假设:


H7:平台信任度在感知收益和感知感知威胁与隐私披露意愿间发挥中介效应

H7-1:平台信任度在感知有用性与隐私披露意愿间发挥中介效应

H7-2:平台信任度在感知可信性与隐私披露意愿间发挥中介效应

H7-3:平台信任度在感知趣味性与隐私披露意愿间发挥中介效应

H7-4:平台信任度在感知个性化与隐私披露意愿间发挥中介效应

H7-5:平台信任度在感知干扰性与隐私披露意愿间发挥中介效应

H7-6:平台信任度在感知威胁性与隐私披露意愿间发挥中介效应


本文所构建研究模型框架如图1。


图 1 研究模型



04

实证研究


4.1 问卷基本概况


问卷的测量指标均沿用或改编自前人研究,具体测量变量及参照来源见表1,所有问项均采用李克特五级量表。本研究以Z世代群体为研究对象,以朋友圈“滚雪球”的方式将网络问卷进行传播,将有过披露经历且年龄段在18~28岁的答卷视为有效。问卷发放日期为2023年7月8日至7月15日,共收回问卷293份,剔除32份无效问卷后,得有效问卷261份,问卷有效率达89.1%。


表 1 量表与测度项


4.2 信效度检验


对于信度的分析,研究采用组成信度(Composite Reliability,CR)和Cronbach α作为衡量标准。CR值是测量题项所组成的构面的信度的标准,表示构面指标的内部一致性。CR值越高表示构面的内部一致性越高,0.7是可接受的门槛(Hair,1997),Fornell and Larcker (1981)建议值为0.6以上。各构面的Cronbach’s α值分别为:感知有用性=0.892,感知可信性=0.671,感知趣味性=0.851,感知个性化=0.842,感知干扰性=0.783,感知威胁性=0.827,平台信任度=0.915,隐私披露意愿=0.914,总的信度系数为0.896>0.8,各构面的CR值夜均大于0.7,说明问卷信度良好。


在进行效度检验之前对量表进行适度性检验。问卷的KMO检验值大于0.6,且Bartlett球形检验统计量P=0.00<0.01,证明了本文的调查问卷适合做因子分析。进行主成分抽取,根据文献分析的维度抽取8个因子,能够解释26个题项的79.046%。对于效度的检验采用选取收敛效度(Average Variance Extracted,AVE)和区别效度两个指标。AVE的值建议在0.5以上,区别效度则需要对每个维度AVE的值开根号后与维度间的相关性系数进行比较,并确保AVE的开根号值大于维度之间的相关性系数。具体结果如表2所示,各构面AVE值均大于0.5,且AVE的根号值大于各变量之间的相关性系数,因此可以说明问卷的收敛效度和结构效度均良好。


表 2 信度与效度


4.3 假设检验与中介效应检验


接下来进行假设检验。分析结果显示,感知有用性对隐私披露意愿有显著正向影响,路径系数是0.554,p <0.001,H1成立;感知可信性对隐私披露意愿有显著正向影响,路径系数是0.585,p <0.001,H2成立;感知趣味性对隐私披露意愿有显著正向影响,路径系数是0.662,p <0.001,H3成立;感知个性化对隐私披露意愿有显著影响(p <0.001),路径系数为正,H4成立;感知干扰性与隐私披露意愿的路径系数不显著(p>0.05),故消费者对行为定向广告的感知干扰性对其隐私披露意愿并无显著影响,H5不成立;感知威胁性负向影响隐私披露意愿,路径系数为-0.164,p <0.05,因此H6成立。


最后对平台信任与隐私披露意愿进行中介效应检验。结果显示,由于感知干扰性对隐私披露意愿的回归并未达到显著水平(p>0.05),因此否认研究假设H7-5中“平台信任度在感知干扰性与隐私披露意愿间发挥中介效应”的假设,H7-5不成立。而感知收益和感知风险的其他变量与平台信任度都对隐私披露意愿有显著的回归系数,且对平台信任度也有显著的回归系数,因此H7-1、H7-2、H7-3、H7-4和H7-6成立。把感知有用性、感知可信性、感知趣味性、感知个性化、感知威胁性和平台信任度一起对隐私披露意愿进行回归分析,主要是为了研究是否会因为平台信任度这一中介变量的加入,而减弱这些变量对隐私披露意愿的影响,甚至变得不显著,而平台信任度仍对隐私披露意愿具有显著作用。在加入中介变量平台信任度后,感知有用性、感知可信性、感知趣味性、感知个性化虽然依然对隐私披露意愿有正向影响,但是标准的回归系数由原来的0.494、0.505、0.568、0.210分别降为0.256、0.133、0.287、0.132,标准系数的改变表明信任对自变量和因变量之间的关系具有显著的部分中介效果(p <0.05),中介效应与直接效应之比为0.569、0.837、0.639、0.379,H7-1、H7-2、H7-3、H7-4得到数据支持;感知威胁性对隐私披露意愿的影响由不显著(p>0.05)改变为显著(p<0.05),说明平台信任度在感知威胁性对隐私披露意愿的影响中起到完全中介作用,中介效应值为1.040,因此H7-6得到数据支持。结构模型假设检验与中介效应检验如表3所示。


图 2 研究模型检验


表 3 假设检验与中介效应检验


05

结论与讨论


通过对行为定向广告中“Z世代”消费者隐私披露意愿的影响因素模型验证,对潜变量的关系及路径系数进行分析,发现感知有用性、感知可信性、感知趣味性、感知个性化对消费者隐私披露具有显著正向影响,而感知威胁性负向影响消费者隐私披露意愿,消费者对平台的信任在感知有用性、感知可信性、感知趣味性和感知个性化与隐私披露意愿间发挥部分中介效应,在感知威胁性与隐私披露意愿间发挥完全中介效应。


感知有用性正向影响披露意愿,意味着在消费者看来,行为定向广告能够为其提供参考意见,使消费决策更便利从而节省购物时间,因此会有意识地披露个人隐私,共享更多个人信息以获得更大程度的便利。感知可信性正向影响影响披露意愿,意味着Z世代消费者会对广告中的信息进行真假的主观判断,并且他们对于行为定向广告中的信息是比较信赖的,因此会选择扩大隐私披露边界,向他们所认为的可靠广告持续披露隐私。感知趣味性正向影响隐私披露意愿的研究结论体现了Z时代消费者的“特质”,即追求悦己体验。[57]他们为悦己赋予重要的地位,行为定向广告所带来的视觉满足感成为悦己体验的基点,因此相比于隐私泄露的风险,他们更在意在上网过程中收获愉快的体验,进而驱动其进行隐私披露。感知个性化正向影响披露意愿结论的得出或许与Z时代群体的消费心声有关,他们是特立独行、与众不同的一代人,充满个性的行为定向广告在一定程度上符合其自我建构与个体表达的鲜明态度,因此会拉进他们与广告的距离,从而增加隐私披露意愿。感知威胁性是感知风险因素中对隐私披露起到显著负向影响的唯一维度,这一发现证明尽管Z世代群体出现了隐私“脱敏”特征,但在广告和消费领域,他们仍然会警惕和戒备个人信息的无序收集与共享。平台信任度的中介效应表明消费者在进行隐私披露之前会建立对平台的信任认同,在信息过载、虚假信息泛滥的网络空间,平台是否值得信任已然成为影响消费者广告感知与后续隐私披露行为的重要因素。


基于此,本文提出行为定向广告传播效果的优化路径:(1)在广告设计上,增强有效信息的视觉刺激,满足消费者的悦己心理。形象化地突出产品功效、品牌理念、促销活动等信息,有助于让消费者在信息海洋里为广告驻足,同时广告的仪式性呈现、广告外观的记忆点等“养眼”又有趣味性的设计也会拉进与消费者距离,进而影响其披露意愿与消费行为。(2)在广告内容上,严格保证发布信息的真实可信性。不迷信权威并充满怀疑精神是Z世代一贯的特点,但他们却对行为定向广告具有一定的包容性,无论这是否与隐私疲劳有关,都警醒了广告在内容上要完全可靠,形成与消费者的“双向选择”。(3)在广告传播方面,持续提供个性化服务并注重跟踪反馈。将来的广告会愈加智能,但涉及平台间利用消费者信息进行精准营销时,要注意跟踪消费者的实际反馈,降低营销“触礁”的概率。(4)在广告制作方面,提高信息透明度,感化消费者主动让渡。通过在广告中提高消费者对个人信息的自主保管程度、平台对用户信息使用的透明度来增加其隐私保护效能,建立健康有序地开发消费者信息的规则,以实际保护措施降低消费者感知威胁并影响其主动让渡。(5)广告投放需考虑平台公信力,然而消费者对平台信任的建立并非一蹴而就,需平台企业着力完善数据存储和内部安全治理等信息保护制度,在政策制定和服务宣传中逐步建立消费者认同。




(作者信息:高丽华,北京工商大学教授、博士生导师,人事处处长;宋一鸣,北京工商大学语言与传播学院2022级硕士研究生;杨新雨,北京工商大学语言与传播学院2021级硕士研究生)





【参考文献及注释】References & Annotations

 

[1]任程远,“Z世代”消费驱动的新型经济形态: 基于调研数据的分析[J]. 商业经济研究, 2022(20): 65-68.

[2]陈素白、顾晨昱,“脱敏”的数字原住民:基于计划行为理论扩展的社交媒体用户隐私保护意愿研究[J].图书馆杂志, 2023, 42(06): 121-132.

[3]Boerman S C, Kruikemeier S, Zuiderveen Borgesius F J,Online behavioral advertising: A literature review and research agenda[J]. Journal of advertising, 2017, 46(3): 363-376.

[4]蒋玉石,、王烨娣. 互联网定向广告推送方式对消费者态度的影响研究——基于感知威胁的中介作用[J]. 管理现代化, 2020, 40(01): 64-67.

[5]郑颖、李牧南. 互联网行为定向广告的概念、原理及研究现状探析[J]. 管理现代化, 2019, 39(02): 79-82.

[6]Mason R O,Four ethical issues of the information age,Computer ethics. Routledge, 2017: 41-48.

[7]卢家银,无奈的选择:数字时代隐私让渡的表现、原因与权衡[J]. 新闻与写作, 2022(01): 14-21.

[8]薛可、何佳、余明阳,社会化媒体中隐私悖论的影响因素研究[J]. 当代传播, 2016(01): 34-38.

[9]Ooi K B, Hew J J, Lin B,Unfolding the privacy paradox among mobile social commerce users: a multi-mediation approach,Behaviour & Information Technology, 2018, 37(6): 575-595.

[10]Fox G,“To protect my health or to protect my health privacy?” A mixed‐methods investigation of the privacy paradox,Journal of the Association for Information Science and Technology, 2020, 71(9): 1015-1029.

[11]沈旺、高雪倩、代旺等,基于解释水平理论与调节定向理论的社交网络隐私悖论研究[J]. 情报科学, 2020, 38(08): 120-127+140.

[12]Kokolakis S,Privacy attitudes and privacy behaviour: A review of current research on the privacy paradox phenomenon,Computers & security, 2017, 64: 122-134.

[13]Culnan M J, Armstrong P K. Information privacy concerns, procedural fairness, and impersonal trust: An empirical investigation[J]. Organization science, 1999, 10(1)

[14]Xu F, Michael K, Chen X,Factors affecting privacy disclosure on social network sites: an integrated model,Electronic Commerce Research, 2013, 13: 151-168.

[15]王敏、江作苏,基于隐私计算理论的中美大学生网络隐私忧虑对比研究——以中国H省和美国I州的462名大学生为例[J]. 当代传播, 2017(06): 77-79+84.

[16]Phelps J, Nowak G, Ferrell E,Privacy concerns and consumer willingness to provide personal information[J]. Journal of public policy & marketing, 2000, 19(1): 27-41.

[17]Yang S, Wang K,The influence of information sensitivity compensation on privacy concern and behavioral intention,ACM SIGMIS Database: the DATABASE for Advances in Information Systems, 2009, 40(1): 38-51.

[18]Xu H, Teo H H, Tan B C Y, et al,The role of push-pull technology in privacy calculus: the case of location-based services. Journal of management information systems, 2009, 26(3): 135-174.

[19]Wang T, Duong T D, Chen C C,Intention to disclose personal information via mobile applications: A privacy calculus perspective,International journal of information management, 2016, 36(4): 531-542.

[20]Bélanger F, Crossler R E, Correia J,Privacy maintenance in self-digitization: the effect of information disclosure on continuance intentions,ACM SIGMIS Database: The DATABASE for Advances in Information Systems, 2021, 52(2): 7-24.

[21]Xu H, Luo X R, Carroll J M, et al,The personalization privacy paradox: An exploratory study of decision making process for location-aware marketing,Decision support systems, 2011, 51(1): 42-52.

[22]Chellappa R K, Sin R G,Personalization versus privacy: An empirical examination of the online consumer’s dilemma,Information technology and management, 2005, 6: 181-202.

[23]Young A L, Quan-Haase A,Privacy protection strategies on Facebook: The Internet privacy paradox revisited,Information, Communication & Society, 2013, 16(4): 479-500.

[24]Li H, Gupta A, Zhang J, et al,Examining the decision to use standalone personal health record systems as a trust-enabled fair social contract,Decision Support Systems, 2014, 57: 376-386.

[25]李纲、王丹丹,社交网站用户个人信息披露意愿影响因素研究[J]. 情报资料工作, 2015, 36(1): 35-40.

[26]张星、陈星、侯德林,在线健康信息披露意愿的影响因素研究: 一个集成计划行为理论与隐私计算的模型[J]. 情报资料工作, 2016, 37(1): 48-53.

[27]Gefen D, Karahanna E, Straub D W. Trust and TAM in online shopping: An integrated model. MIS quarterly, 2003,27(1): 51–90.

[28]徐孝娟、赵宇翔、吴曼丽等,SOR 理论视角下的社交网站用户流失行为实证研究[J]. 情报杂志, 2017, 36(7): 188-194.

[29]Tam K Y, Ho S Y,Web personalization as a persuasion strategy: An elaboration likelihood model perspective,Information systems research, 2005, 16(3): 271-291.

[30]黄升民、陈素白,社会意识的表皮与深层——中国受众广告态度意识考察[J]. 现代传播: 中国传媒大学学报, 2006 (2): 20-26.

[31]Brackett L K, Carr B N,Cyberspace advertising vs. other media: Consumer vs. mature student attitudes,Journal of advertising research, 2001, 41(5): 23-32.

[32]林红焱,周星.感知视角的消费者移动广告态度分析——以大学生为例[J].管理世界,2014,(02):182-183.

[33]全贞花、李金芳,社交媒体原生广告效果研究[J]. 传媒观察, 2020 (3): 45-53.

[34]Ducoffe R H. Advertising value and advertising the Web[J]. Journal of Advertising Research, 1996, 36(5): 21-35.

[35]Mitchell A A, Olson J C,Are product attribute beliefs the only mediator of advertising effects on brand attitude?,Journal of marketing research, 1981, 18(3): 318-332.

[36]Shimp T A,Attitude toward the ad as a mediator of consumer brand choice,Journal of advertising, 1981, 10(2): 9-48.

[37]李吉艳、李林泽,直播电商主播特征对消费者重购意愿的影响——以抖音直播为例[J]. 商业经济研究, 2022, 10: 71-75.

[38]Yu J, Cude B J,Possible disparities in consumers' perceptions toward personalized advertising caused by cultural differences: US and Korea,Journal of International Consumer Marketing, 2009, 21(4): 251-269.

[39]郑海蓉、房桂芝,隐私关注视角下个性化广告对品牌营销有效性的影响[J]. 商业经济研究, 2023(12): 173-176.

[40]Lee D, LaRose R,The impact of personalized social cues of immediacy on consumers' information disclosure: a social cognitive approach,Cyberpsychology, Behavior, and Social Networking, 2011, 14(6): 337-343.

[41]肖爽,用户对移动广告的态度模型及实证研究[J]. 武汉理工大学学报: 信息与管理工程版, 2014, 36(2): 237-241.

[42]Bauer R A,Consumer behavior as risk taking,Marketing: Critical perspectives on business and management, 1967: 13-21.

[43]Lee K S, Tan S J,E-retailing versus physical retailing: A theoretical model and empirical test of consumer choice,Journal of Business Research, 2003, 56(11): 877-885.

[44]朱松林,论行为定向广告中的网络隐私保护[J]. 国际新闻界, 2013, 35(4): 94-102.

[45]Xu H, Dinev T, Smith H J, et al,Examining the formation of individual's privacy concerns: Toward an integrative view,ICIS 2008 Proceedings, (2008): 1-16.

[46]Liu Z, Min Q, Zhai Q, et al,Self-disclosure in Chinese micro-blogging: A social exchange theory perspective,Information & Management, 2016, 53(1): 53-63.

[47]Bruner G C, Kumar A,Attitude toward location-based advertising,Journal of interactive advertising, 2007, 7(2): 3-15.

[48]周庆安、任滨海、奚晓璇等,大学生对 APP 广告的态度及其影响因素研究[J]. 现代信息科技, 2019 (12): 194-196.

[49]周延,微信广告用户接受度影响因素实证研究——以西安地区大学生为例[J]. 现代商业, 2017 (31): 25-27.

[50]Liang H, Xue Y,Avoidance of information technology threats: A theoretical perspective,MIS quarterly, 2009: 71-90.

[51]安宓,基于感知控制视角的网络隐私忧虑实证研究[J]. 广西民族大学学报: 自然科学版, 2014, 20(3): 75-80.

[52]朱慧、刘洪伟、陈丽等,移动商务中消费者对网络信息隐私感知风险的实证研究——基于威胁规避行为动机视角[J]. 科技管理研究, 2014, 34(16): 216-222.

[53]Krasnova H, Spiekermann S, Koroleva K, et al,Online social networks: Why we disclose,Journal of information technology, 2010, 25(2): 109-125.

[54]郭海玲、马红雨、许泽辉,社会化媒体用户信息披露意愿影响模型构建与实证——以微信用户为例[J]. 图书情报工作, 2019, 63(15): 111.

[55]Lo J, Riemenschneider C,An examination of privacy concerns and trust entities in determining willingness to disclose personal information on a social networking site, AMCIS, (2010): 1-11.

[56]Roback D, Wakefield R L,Privacy risk versus socialness in the decision to use mobile location-based applications,ACM SIGMIS Database: the DATABASE for Advances in Information Systems, 2013, 44(2): 19-38.

[57]刘博,“Z世代”的消费新景观与消费行为引导进路[J]. 思想理论教育, 2023(05): 99-105.

免责声明:本文观点仅代表作者本人,供参考、交流,不构成任何建议。