
在传统核心业务和新业务之间寻求增长驱动的百瑞吉,是否能够顺利通过IPO审核?
北交所官网显示,2024年12月26日,常州百瑞吉生物医药股份有限公司(下称“百瑞吉”)的IPO申请获受理。招股书(申报稿,下同)显示,该公司对应的财务数据报告期为2021—2024年上半年。在收到北交所第二轮审核问询函后,2025年9月29日,百瑞吉因财务报告到期补充审计事项申请中止审核。
招股书显示,百瑞吉自成立以来深耕生物医用材料领域,主营宫腔、盆腹腔、鼻腔用交联透明质酸钠凝胶等术后防粘连器械和功能性护肤品。
弗若斯特沙利文的资料则显示,2023年,我国术后防粘连市场规模不超过40亿元,按手术份额口径计算,百瑞吉在宫腔、鼻窦腔术后防粘连产品手术份额超30%。不过,招股书显示,该公司当年宫腔、鼻腔用交联透明质酸钠的收入规模分别仅为1.30亿元、970.26万元。
招股书中,百瑞吉将赛克赛斯生物科技股份有限公司(下称“赛克赛斯”,曾申报主板IPO)、昊海生科(688366.SH)列为同业可比公司,这两家可比公司2023年的术后防粘连业务规模亦偏小,均不足1.5亿元。
不过,同业可比公司业务更为多元化。而招股书显示,百瑞吉2023年宫腔、盆腹腔、鼻腔用交联透明质酸钠凝胶的销售收入合计为1.51亿元,占当期主营业务收入的比例为76.07%。
这意味着,与同业可比公司对比,百瑞吉业务结构相对单一,其所在的术后防粘连市场存在业务空间偏小的风险。此外,该公司的术后防粘连业务目前仍以经销模式为主,未来或面临两票制、集采的双重考验。
或为使业务结构更多元化,2021年百瑞吉开始跨界布局功能性护肤品业务。招股书显示,2024年百瑞吉功能性护肤品业务收入规模达5293.38万元,在当期营收中占比为22.89%,但该业务仍为亏损经营,2021—2024年累计实现营业利润-5056.68万元。
7月10日、10月10日,就业绩增长、新业务进展、销售费用率偏高等相关问题,时代商业研究院向百瑞吉发邮件并尝试致电询问。截至发稿,该公司尚未回复相关问题。
防粘连产品营收占比超七成,应用领域小众
透明质酸钠,俗称玻尿酸,作为一种广泛使用的护肤成分而被大众熟知。
透明质酸钠亦应用于医学领域。百瑞吉就是一家以交联透明质酸钠为核心产品的生物医用材料企业。
招股书显示,百瑞吉成立于2008年,主营产品为交联透明质酸钠医用产品和功能性护肤品。其中,交联透明质酸钠医用产品主要应用于宫腔、盆(腹)腔、鼻(窦)腔术后防粘连领域。
据弗若斯特沙利文的资料,以入院价口径计算,2023年,我国宫腔、盆(腹)腔、鼻(窦)腔术后防粘连市场规模分别为13.89亿元、23.36亿元、2.20亿元,合计为39.45亿元。
弗若斯特沙利文的资料还显示,若以手术份额为统计口径,2023年,百瑞吉在我国宫腔、鼻(窦)腔术后防粘连产品手术份额分别为38.35%、31.83%,与赛克赛斯、昊海生科同属于细分行业主力供应厂商。

尽管在宫腔、鼻窦腔术后防粘连市场做到了业务主流厂商,但百瑞吉的业务规模并不大。
招股书显示,2023年,百瑞吉宫腔用、盆腹腔用、鼻腔用交联透明质酸钠凝胶的销售额分别为1.30亿元、1105.28万元、970.26万元,合计仅为1.51亿元,占当期主营业务收入的比例为76.07%。
不过,同业可比公司的术后防粘连业务规模也与百瑞吉相差不大。
招股书显示,据弗若斯特沙利文资料,以手术份额为统计口径,2023年,赛克赛斯在我国宫腔、盆腹腔、鼻窦腔术后防粘连产品手术份额分别为8.09%、29.65%、27.19%,而昊海生科在我国宫腔、盆腹腔术后防粘连产品手术份额则分别为6.69%、9.36%。
然而,百瑞吉招股书显示,不管是赛克赛斯还是昊海生科,在2023年的术后防粘连业务规模均不超过1.5亿元,分别仅为1.12亿元、1.25亿元。
不过,相较于百瑞吉,赛克赛斯、昊海生科的业务更多元化。
赛克赛斯招股书及昊海生科年报显示,2023年,两家公司主营业务收入分别为3.76亿元、26.45亿元,除了术后防粘连业务,还涵盖眼科、医美、骨科、止血等产品。
而招股书及第一轮审核问询函回复文件显示,2021—2024年,百瑞吉的营业收入分别为1.20亿元、1.51亿元、1.98亿元、2.31亿元,较上述两家同业的整体业务规模偏小。
跨界护肤品业务,培育三年仍亏损
除了核心业务市场空间问题,百瑞吉的术后防粘连业务模式还面临着一定的政策考验。
招股书显示,百瑞吉以经销模式为主、少量直销为辅,凭借上述销售模式该公司的主营产品在国内已经准入约2100家医院,其中覆盖约600家三甲医院,销售区域涉及多个省市。
然而,截至2024年底,百瑞吉的术后防粘连器械销售业务仅在陕西省和青海省的部分地区推行了“两票制”,其术后防粘连器械产品亦仅在河南省被纳入集中采购。
这意味着,若未来“两票制”和集中采购的政策实施区域扩大,百瑞吉的术后防粘连业务将面临市场环境变化带来的考验。
在第一、第二轮审核问询中,北交所均指出百瑞吉报告期内经销收入占比超80%,且存在通过多层经销商销售的情形。
或为摆脱传统业务来自市场空间、政策的双重考验,百瑞吉自2021年开始跨界功能性护肤品业务。
招股书显示,2021—2024年上半年,百瑞吉功能性护肤品业务收入分别为951.56万元、2721.90万元、4409.65万元、2320.82万元。第一轮审核问询函回复文件则显示,2024年该公司功能性护肤品业务收入为5293.38万元。
根据以上披露数据,2021—2024年,百瑞吉功能性护肤品业务收入占当期营收的比例分别为7.92%、18.06%、22.25%、22.89%。截至2024年,该公司23%左右的收入来自功能性护肤品。
然而,新业务的加持,并未大幅提升百瑞吉的盈利规模。
招股书及第一轮审核问询函回复文件显示,2021—2024年,百瑞吉功能性护肤品的营业利润分别为-1637.66万元、-1255.38万元、-923.39万元、-1240.25万元,合计为-5056.68万元。

这或与百瑞吉功能性护肤品业务的销售模式相关。招股书显示,百瑞吉功能性护肤领域产品的主要客户群体为线上个人消费者,该公司通过第三方电商平台如天猫、抖音、小红书等开展该类业务营销推广及销售。
第一轮审核问询函回复文件显示,2024年,百瑞吉超98%的功能性护肤品业务收入来自线上销售。而2021—2024年,该公司线上推广服务费分别为1237.54万元、2140.44万元、2578.12万元、3204.26万元,占当期功能性护肤品业务收入的比例分别为130.06%、78.64%、58.47%、60.53%。
对此,百瑞吉在第一轮审核问询函回复文件中解释,公司于2021年下半年开始发展功能性护肤品的电商业务,因当时公司功能性护肤品处于品牌发展初期,品牌知名度较低,为打开品牌知名度而产生较多线上推广服务费具有合理性。
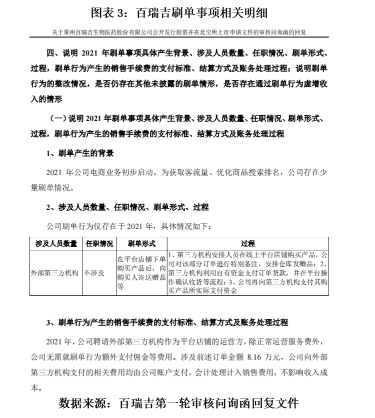
第一轮审核问询函回复文件则显示,2021年百瑞吉电商业务启动初期,为了获取客流量、优化商品搜索排名,该公司在所聘请的外部第三方运营机构的协助下,存在少量刷单的情形,涉及的刷单订单金额为8.16万元。

京公网安备 11010802028547号