
1月23日,中国人民银行北京市分行官网显示,已在1月19日对北京恒信通电信服务有限公司及其直接责任人张某作出行政处罚决定,该公司因存在超出业务许可范围开展业务、未落实商户实名制、未确保交易信息可追溯等九项违法行为,被给予警告、通报批评,没收违法所得14.8万元,并处罚款683万元,罚没合计近700万元。张某因对相关违规行为负有直接责任被罚69万元。
此案反映出央行对支付机构全流程合规管理的高压态势。值得注意的是,本月央行北京分行已对两家支付机构实施处罚,释放出持续强化支付行业风险防控的明确信号。

根据公示内容,恒信通公司存在的九类违法行为包括:超出业务许可范围开展业务;仅凭身份证件为小微商户办理入网;未按规定设置条码业务交易限额;未落实交易信息真实、完整、可追溯的要求;未按规定留存商户交易记录;违规提供T+0结算服务;未按规定开展商户巡检;未严格落实商户实名制要求;未按规定为特约商户设置收单银行结算账户。
这些违规行为覆盖支付业务前中后台多个环节,暴露出该公司在商户准入、交易管理、信息保存、资金结算等方面的系统性内控缺失。尤其是“仅凭身份证件入网”与“未严格落实商户实名制”两项,直接冲击支付机构反洗钱、反欺诈风险管理的底线。“违规提供T+0结算服务”则可能引发流动性风险,影响支付体系稳定。
处罚决定书显示,央行北京市分行对恒信通公司的处罚处罚依据《非银行支付机构条例》等相关规定,采取“没收违法所得+罚款”相结合的方式,体现罚过相当原则。对责任人张某的处罚,则延续了近年来监管“机构与个人双罚”的常态做法,强化从业人员的合规责任与履职约束。
从企业背景看,天眼查信息显示,北京恒信通电信服务有限公司成立于2002年,注册资本3200万元,股东包括北京易付通数字科技服务股份有限公司(持股90.625%)和北京慧巧治健康科技有限公司(持股9.375%)。公司经营范围涵盖第二类增值电信业务、非银行支付业务、保险代理业务等依法须经批准的项目。然而,央行处罚决定书将其“超出业务许可范围内开展业务”列为首项违规,这实质构成了对行政许可边界的突破,显示其在根本的业务准入合规层面存在重大缺陷。

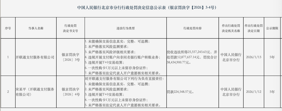
值得关注的是,此次并非人民银行北京分行本月首次对支付机构开出罚单。1月13日,人民银行北京分行对开联通支付服务有限公司及其责任人宋某平实施行政处罚。开联通支付因未能确保交易信息真实完整、未落实风险监测与评级要求、违规开展T+0结算、一次性购卡1万元以上未留存身份证件等七项违规,被没收违法所得约2555.7万元,并处罚款约1287.8万元,罚没合计约3843.5万元。责任人宋某平被罚款约22.45万元。

两起案件均涉及“交易信息真实、完整、可追溯”“违规T+0结算”等共性违规事项,反映出此类问题在支付行业中仍具普遍性。不同的是,开联通支付在风险监测、客户身份识别等方面的违规情节更为严重,罚没金额也显著高于恒信通公司,体现监管处罚的差异化与精准性。
从时间线看,央行在1月连续公示两起支付机构大额罚单,释放出强烈监管信号:支付行业合规整顿正在持续深化,监管力度未有松懈。特别是在数字经济快速演进、支付创新不断涌现的背景下,监管机构更加注重实质风险防控,对机构内控、业务流程、数据治理等方面提出更高要求。
两案均设置5年公示期,也将对涉事机构的市场声誉、合作拓展、监管评级等方面产生中长期影响,进一步提升违规成本,倒逼行业整体合规水平提升。
在数字经济纵深发展与金融风险交叉传导的复杂背景下,支付作为金融基础设施的关键环节,已进入“强监管、零容忍”的治理新周期。监管的持续加压,不仅是对历史违规的清算,更是对未来秩序的构建,它要求支付机构必须从被动合规转向主动治理,将风险控制嵌入技术基因与商业模式内核。
可以预见,随着监管科技与穿透式检查的深度应用,支付行业的合规成本将持续攀升,市场分化将加速显现。支付机构的合规能力,正从基础经营要求演变为核心竞争要素。这场始于罚单的行业整顿,将推动支付体系走向更高阶的安全、效率与信任平衡,为中国数字经济的稳健运行筑牢防波堤。
京公网安备 11010802028547号